交通卡删卡
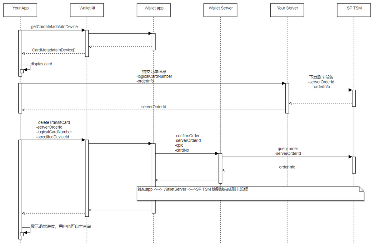
交通卡的删卡过程分为:卡片展示、生成删卡业务订单和发起删卡三个步骤,整体流程如下图,相关接口定义请参照钱包服务API。

- 开发者的app启动后,可调用getCardMetadataInDevice接口获取指定设备上开发者的app可以访问的交通卡的信息以数组的方式返回。如返回的数组为空,则表示开发者的app在该设备上没有可访问的交通卡,无需显示卡片开通入口;如返回数组不为空,则按具体的交通卡信息做展示。
- 如果交通卡信息中包括卡号、余额信息,则表明该卡片在设备上已开通,显示卡片信息即可;否则可显示卡片的开通入口。
- 用户选择了要删除的交通卡后,开发者的app需向开发者的后台服务器发起删卡业务订单的生成请求。
- 开发者的app可调用deleteTransitCard接口发起删卡处理过程。如删卡过程出现异常导致失败,开发者的app会收到相应的错误码,可参考ArkTS API错误码。
开发步骤
-
获取设备上已开通的交通卡列表。
初始化TransitCardClient时,构造方法的第二个入参callerId是接口调用方ID。开发者可以联系钱包运营申请交通卡服务时获取。
import { common } from '@kit.AbilityKit';import { walletTransitCard } from '@kit.WalletKit';import { BusinessError } from '@kit.BasicServicesKit';@Entry@Componentstruct Index {private transitCardClient: walletTransitCard.TransitCardClient = new walletTransitCard.TransitCardClient(this.getUIContext().getHostContext() as common.UIAbilityContext, 'callerId');async getCardMetadataInDevice() {this.transitCardClient.getCardMetadataInDevice(walletTransitCard.DeviceType.DEVICE_PHONE).then((result) => {console.info(`Succeeded in getting cardMetadataInDevice`);}).catch((err: BusinessError) => {console.error(`Failed to get CardMetadataInDevice, code:${err.code}, message:${err.message}`);})}build() {// your application UI}} -
删除交通卡。
import { common } from '@kit.AbilityKit';import { walletTransitCard } from '@kit.WalletKit';import { BusinessError } from '@kit.BasicServicesKit';@Entry@Componentstruct Index {private transitCardClient: walletTransitCard.TransitCardClient = new walletTransitCard.TransitCardClient(this.getUIContext().getHostContext() as common.UIAbilityContext, 'callerId');async deleteTransitCard() {// number of the enabled traffic card returned by the step 1const logicalCardNumber = 'logicalCardNumber';// the specifiedDeviceId returned by the step 1const specifiedDeviceId = 'specifiedDeviceId';// order ID generated after payment in a developer's app, which is implemented by the developerconst serverOrderId = 'serverOrderId';this.transitCardClient.deleteTransitCard(logicalCardNumber, specifiedDeviceId, serverOrderId).then(() => {console.info(`Succeeded in deleting TransitCard`);}).catch((err: BusinessError) => {console.error(`Failed to delete TransitCard, code:${err.code}, message:${err.message}`);})}build() {// your application UI}}