视频编码同步模式
从API version 20开始,支持视频编码同步模式。
开发者可以调用本模块的Native API接口,完成同步模式的视频编码。
具体实现可参考示例工程。
当前支持的编码能力,请参考AVCodec支持的格式。
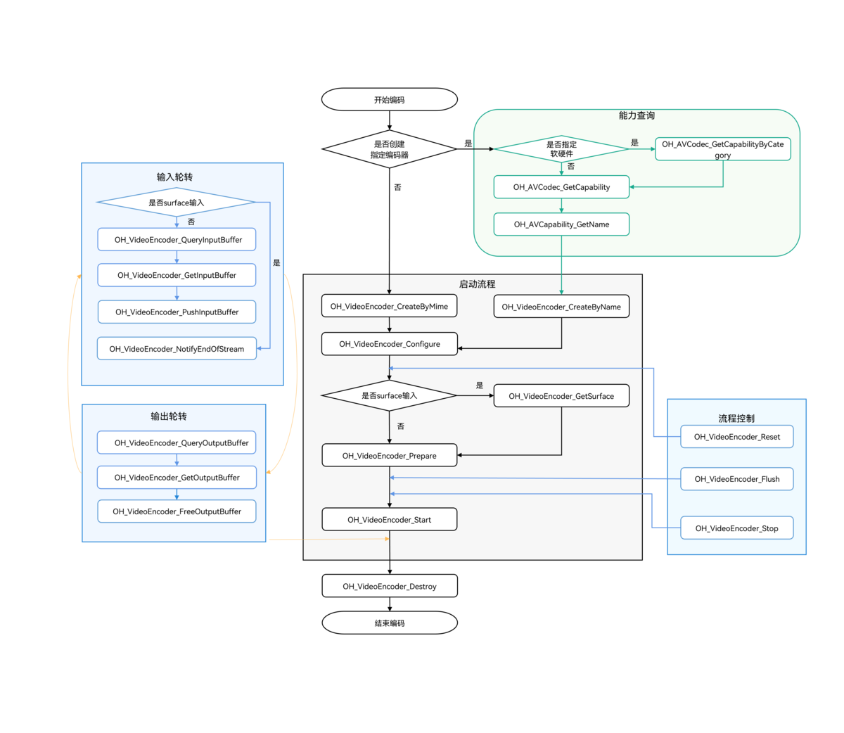
视频编码的限制约束、支持的能力、状态机调用关系请参考视频编码。
适用场景
通常情况下,推荐使用异步模式。若需要主动请求buffer去送帧,则可以采用同步模式。
开发指导
详细的API说明请参考VideoEncoder。

在CMake脚本中链接动态库
target_link_libraries(sample PUBLIC libnative_media_codecbase.so)
target_link_libraries(sample PUBLIC libnative_media_core.so)
target_link_libraries(sample PUBLIC libnative_media_venc.so)
上述'sample'字样仅为示例,此处由开发者根据实际工程目录自定义。
定义基础结构
本部分示例代码按照C++17标准编写,仅作参考。
-
添加头文件。
#include <multimedia/player_framework/native_avcodec_videoencoder.h>#include <multimedia/player_framework/native_avcapability.h>#include <multimedia/player_framework/native_avcodec_base.h>#include <multimedia/player_framework/native_avformat.h>#include <multimedia/player_framework/native_avbuffer.h>#include <multimedia/player_framework/native_averrors.h>#include <native_buffer/native_buffer.h>#include <memory>#include <fstream>#include <mutex>#include <shared_mutex> -
全局变量(仅作参考,可以根据实际情况将其封装到对象中)。
// 视频帧宽度。int32_t width = 320;// 视频帧高度。int32_t height = 240;// 视频宽跨距。int32_t widthStride = 0;// 视频高跨距。int32_t heightStride = 0;// 视频像素格式。OH_AVPixelFormat pixelFormat = AV_PIXEL_FORMAT_NV12;// 编码器同步锁。std::shared_mutex codecMutex;// 编码器实例指针。OH_AVCodec *videoEnc = nullptr;// 编码输出。bool outputDone = false;// 编码输入。bool inputDone = false;std::unique_ptr<std::ifstream> inFile_;
Surface模式
参考以下示例代码,可以完成Surface模式下视频编码的全流程,实现同步模式的数据轮转。此处以输入surface数据,编码成H.264格式为例。
-
创建编码器实例。
通过名称创建编码器。示例中的变量说明如下:
- videoEnc:视频编码器实例的指针。
- capability:编码器能力查询实例的指针。
- OH_AVCODEC_MIMETYPE_VIDEO_AVC:AVC格式视频编解码器。
// 创建硬件编码器实例。OH_AVCapability *capability= OH_AVCodec_GetCapabilityByCategory(OH_AVCODEC_MIMETYPE_VIDEO_AVC, true, HARDWARE);const char *name = OH_AVCapability_GetName(capability);OH_AVCodec *videoEnc = OH_VideoEncoder_CreateByName(name);if (videoEnc == nullptr) {printf("create videoEnc failed");return;} -
调用OH_VideoEncoder_Configure()配置编码器。
- 详细可配置选项的说明请参考媒体数据键值对。
- 参数校验规则请参考OH_VideoEncoder_Configure()。
- 参数取值范围可以通过能力查询接口获取,具体示例请参考获取支持的编解码能力。
目前支持的所有格式都必须配置以下选项:视频帧宽度、视频帧高度、视频像素格式。
auto format = std::shared_ptr<OH_AVFormat>(OH_AVFormat_Create(), OH_AVFormat_Destroy);if (format == nullptr) {// 异常处理。}// 写入format。OH_AVFormat_SetIntValue(format.get(), OH_MD_KEY_WIDTH, width); // 必须配置。OH_AVFormat_SetIntValue(format.get(), OH_MD_KEY_HEIGHT, height); // 必须配置。OH_AVFormat_SetIntValue(format.get(), OH_MD_KEY_PIXEL_FORMAT, pixelFormat);// 必须配置。OH_AVFormat_SetIntValue(format.get(), OH_MD_KEY_ENABLE_SYNC_MODE, 1); // 同步模式配置。// 配置编码器。OH_AVErrCode ret = OH_VideoEncoder_Configure(videoEnc, format.get());if (ret != AV_ERR_OK) {// 异常处理。}- 要使能视频编码同步模式,必须将OH_MD_KEY_ENABLE_SYNC_MODE配置为1。
- 同步模式在调用OH_VideoEncoder_Configure接口前不能调用OH_VideoEncoder_RegisterCallback或OH_VideoEncoder_RegisterParameterCallback接口,否则为异步模式。
- 不支持Surface模式的随帧通路的同步模式。
-
设置surface。
示例中的变量说明如下:
nativeWindow:获取方式请参考视频编码Surface模式的“步骤-6:设置surface”。
// 获取需要输入的surface,以进行编码。OH_AVErrCode ret = OH_VideoEncoder_GetSurface(videoEnc, &nativeWindow);if (ret != AV_ERR_OK) {// 异常处理。} -
调用OH_VideoEncoder_Prepare()编码器就绪。
该接口将在编码器运行前进行一些数据的准备工作。
OH_AVErrCode ret = OH_VideoEncoder_Prepare(videoEnc);if (ret != AV_ERR_OK) {// 异常处理。} -
调用OH_VideoEncoder_Start()启动编码器。
// 配置待编码文件路径。std::string_view outputFilePath = "/*yourpath*.h264";std::unique_ptr<std::ofstream> outputFile = std::make_unique<std::ofstream>();if (outputFile != nullptr) {outputFile->open(outputFilePath.data(), std::ios::out | std::ios::binary | std::ios::ate);}// 启动编码器,开始编码。OH_AVErrCode ret = OH_VideoEncoder_Start(videoEnc);if (ret != AV_ERR_OK) {// 异常处理。} -
获取可用buffer并释放编码帧。
- 调用OH_VideoEncoder_QueryOutputBuffer接口获取下一个可用的输出缓冲区(buffer)的索引(index)。
- 根据获取的索引(index),调用OH_VideoEncoder_GetOutputBuffer接口获取对应的缓冲区(buffer)实例。
- 调用OH_VideoEncoder_FreeOutputBuffer接口释放编码帧。
bool EncoderOutput(OH_AVCodec *videoEnc, int64_t timeoutUs){uint32_t index;std::shared_lock<std::shared_mutex> lock(codecMutex);OH_AVErrCode ret = OH_VideoEncoder_QueryOutputBuffer(videoEnc, &index, timeoutUs);switch (ret) {case AV_ERR_OK: {OH_AVBuffer *buffer = OH_VideoEncoder_GetOutputBuffer(videoEnc, index);if (buffer == nullptr) {// 异常处理。return false;}// 获取编码后信息。OH_AVCodecBufferAttr info;OH_AVErrCode getBufferRet = OH_AVBuffer_GetBufferAttr(buffer, &info);if (getBufferRet != AV_ERR_OK) {// 异常处理。return false;}if (info.flags & AVCODEC_BUFFER_FLAGS_EOS) {outputDone = 1;}// 将编码完成帧数据buffer写入到对应输出文件中。uint8_t *addr = OH_AVBuffer_GetAddr(buffer);if (addr == nullptr) {// 异常处理。return false;}if (outputFile != nullptr && outputFile->is_open()) {outputFile->write(reinterpret_cast<char *>(addr), info.size);}// 释放已完成写入的数据,index为对应输出队列下标。OH_AVErrCode freeOutputRet = OH_VideoEncoder_FreeOutputBuffer(videoEnc, index);if (freeOutputRet != AV_ERR_OK) {// 异常处理。return false;}break;}case AV_ERR_TRY_AGAIN_LATER: {break;}case AV_ERR_STREAM_CHANGED: {auto format = std::shared_ptr<OH_AVFormat>(OH_VideoEncoder_GetOutputDescription(videoEnc), OH_AVFormat_Destroy);if (format == nullptr) {// 异常处理。}// 获取新宽高。bool getIntRet = OH_AVFormat_GetIntValue(format.get(), OH_MD_KEY_WIDTH, &width) &&OH_AVFormat_GetIntValue(format.get(), OH_MD_KEY_HEIGHT, &height);if (!getIntRet) {// 异常处理。}break;}default: {// 异常处理。return false;}}return true;} -
编码器出帧处理循环。
bool result = true;int64_t timeoutUs = 0; // 单位:微秒(us),负值:无限等待;0:立即退出;正值:等待指定时长后退出。while (!outputDone && result) {if (!outputDone ) {result = EncoderOutput(videoEnc, timeoutUs);}} -
调用OH_VideoEncoder_NotifyEndOfStream()通知编码器结束。
// Surface模式:通知视频编码器输入流已结束,只能使用此接口进行通知。OH_AVErrCode ret = OH_VideoEncoder_NotifyEndOfStream(videoEnc);if (ret != AV_ERR_OK) {// 异常处理。} -
(可选)调用OH_VideoEncoder_Flush()刷新编码器。
调用OH_VideoEncoder_Flush接口后,编码器仍处于运行态,但会清除编码器中缓存的输入和输出数据及参数集(如H.264格式的PPS/SPS)。此时需要调用OH_VideoEncoder_Start接口重新开始编码。
// 通过codecMutex来避免调用Flush接口,状态切换后,编码线程还在跑会退出循环的问题。std::unique_lock<std::shared_mutex> lock(codecMutex);// 刷新编码器videoEnc。OH_AVErrCode flushRet = OH_VideoEncoder_Flush(videoEnc);if (flushRet != AV_ERR_OK) {// 异常处理。}// 重新开始编码。OH_AVErrCode startRet = OH_VideoEncoder_Start(videoEnc);if (startRet != AV_ERR_OK) {// 异常处理。} -
(可选)调用OH_VideoEncoder_Reset()重置编码器。
调用OH_VideoEncoder_Reset接口后,编码器回到初始化的状态,需要调用接口OH_VideoEncoder_Configure和OH_VideoEncoder_Prepare重新配置。
// 重置编码器videoEnc。std::unique_lock<std::shared_mutex> lock(codecMutex);OH_AVErrCode resetRet = OH_VideoEncoder_Reset(videoEnc);if (resetRet != AV_ERR_OK) {// 异常处理。}// 重新配置编码器参数。auto format = std::shared_ptr<OH_AVFormat>(OH_AVFormat_Create(), OH_AVFormat_Destroy);if (format == nullptr) {// 异常处理。}OH_AVErrCode configRet = OH_VideoEncoder_Configure(videoEnc, format.get());if (configRet != AV_ERR_OK) {// 异常处理。}// 编码器重新就绪。OH_AVErrCode prepareRet = OH_VideoEncoder_Prepare(videoEnc);if (prepareRet != AV_ERR_OK) {// 异常处理。}编码器回到初始化的状态,调用OH_VideoEncoder_Configure接口重新配置编码器参数时,同步模式需要重新配置OH_MD_KEY_ENABLE_SYNC_MODE为1,否则为异步模式。
-
(可选)调用OH_VideoEncoder_Stop()停止编码器。
调用OH_VideoEncoder_Stop接口后,编码器保留了编码实例,释放输入输出buffer。开发者可以直接调用OH_VideoEncoder_Start接口继续编码。
// 终止编码器videoEnc。std::unique_lock<std::shared_mutex> lock(codecMutex);OH_AVErrCode ret = OH_VideoEncoder_Stop(videoEnc);if (ret != AV_ERR_OK) {// 异常处理。} -
调用OH_VideoEncoder_Destroy()销毁编码器实例,释放资源。
// 注销编码器。std::unique_lock<std::shared_mutex> lock(codecMutex);OH_AVErrCode ret = AV_ERR_OK;if (videoEnc != nullptr) {OH_VideoEncoder_Destroy(videoEnc);videoEnc = nullptr;}执行该步骤之后,需要开发者将videoEnc指向nullptr,防止野指针导致程序错误。
Buffer模式
参考以下示例代码,可以完成Buffer模式下视频编码的全流程,实现同步模式的数据轮转。此处以输入YUV文件,编码成H.264格式为例。
-
创建编码器实例。
与Surface模式相同,此处不再赘述。
// 通过codecname创建编码器,应用有特殊需求,比如选择支持某种分辨率规格的编码器,可先查询capability,再根据codec name创建编码器。OH_AVCapability *capability = OH_AVCodec_GetCapability(OH_AVCODEC_MIMETYPE_VIDEO_AVC, true);const char *name = OH_AVCapability_GetName(capability);OH_AVCodec *videoEnc = OH_VideoEncoder_CreateByName(name);if (videoEnc == nullptr) {printf("create videoEnc failed");return;} -
调用OH_VideoEncoder_Configure()配置编码器。
与Surface模式相同,此处不再赘述。
auto format = std::shared_ptr<OH_AVFormat>(OH_AVFormat_Create(), OH_AVFormat_Destroy);if (format == nullptr) {// 异常处理。}// 写入format。OH_AVFormat_SetIntValue(format.get(), OH_MD_KEY_WIDTH, width); // 必须配置。OH_AVFormat_SetIntValue(format.get(), OH_MD_KEY_HEIGHT, height); // 必须配置。OH_AVFormat_SetIntValue(format.get(), OH_MD_KEY_PIXEL_FORMAT, pixelFormat);// 必须配置。OH_AVFormat_SetIntValue(format.get(), OH_MD_KEY_ENABLE_SYNC_MODE, 1); // 同步模式配置。// 配置编码器。OH_AVErrCode ret = OH_VideoEncoder_Configure(videoEnc, format.get());if (ret != AV_ERR_OK) {// 异常处理。}- 要使能视频编码同步模式,必须将OH_MD_KEY_ENABLE_SYNC_MODE配置为1。
- 同步模式在调用OH_VideoEncoder_Configure接口前不能调用OH_VideoEncoder_RegisterCallback或OH_VideoEncoder_RegisterParameterCallback接口,否则为异步模式。
-
调用OH_VideoEncoder_Prepare()编码器就绪。
该接口将在编码器运行前进行一些数据的准备工作。
ret = OH_VideoEncoder_Prepare(videoEnc);if (ret != AV_ERR_OK) {// 异常处理。} -
调用OH_VideoEncoder_Start()启动编码器。
配置输入文件、输出文件。
// 配置待编码文件路径。std::string_view inputFilePath = "/*yourpath*.yuv";std::string_view outputFilePath = "/*yourpath*.h264";std::unique_ptr<std::ifstream> inputFile = std::make_unique<std::ifstream>();std::unique_ptr<std::ofstream> outputFile = std::make_unique<std::ofstream>();if (inputFile != nullptr) {inputFile->open(inputFilePath.data(), std::ios::in | std::ios::binary);}if (outputFile != nullptr) {outputFile->open(outputFilePath.data(), std::ios::out | std::ios::binary | std::ios::ate);}// 启动编码器,开始编码。OH_AVErrCode ret = OH_VideoEncoder_Start(videoEnc);if (ret != AV_ERR_OK) {// 异常处理。} -
获取可用buffer并写入码流至编码器
- 调用OH_VideoEncoder_QueryInputBuffer接口获取下一个可用的输入缓冲区(buffer)的索引(index)。
- 根据获取的索引(index),调用OH_VideoEncoder_GetInputBuffer接口获取对应的缓冲区(buffer)实例。
- 将需要编码的数据写入该缓冲区(buffer)后,调用OH_VideoEncoder_PushInputBuffer接口将其送入编码输入队列进行编码。当最后一帧数据被送入编码输入队列时,需要将flag标识成AVCODEC_BUFFER_FLAGS_EOS,通知编码器输入结束。
示例中的变量size、offset、pts、frameData、flags说明与Surface模式相同,此处不再赘述。
bool EncoderInput(OH_AVCodec *videoEnc, int64_t timeoutUs){uint32_t index;std::shared_lock<std::shared_mutex> lock(codecMutex);OH_AVErrCode ret = OH_VideoEncoder_QueryInputBuffer(videoEnc, &index, timeoutUs);switch (ret) {case AV_ERR_OK: {OH_AVBuffer *buffer = OH_VideoEncoder_GetInputBuffer(videoEnc, index);if (buffer == nullptr) {// 异常处理。return false;}// 写入图像数据。int32_t frameSize = 0;bool isFirstFrame = true;// 获取视频宽跨距和高跨距。if (isFirstFrame) {auto format = std::shared_ptr<OH_AVFormat>(OH_VideoEncoder_GetInputDescription(videoEnc), OH_AVFormat_Destroy);if (format == nullptr) {// 异常处理。}bool getIntRet = OH_AVFormat_GetIntValue(format.get(), OH_MD_KEY_VIDEO_STRIDE, &widthStride) &&OH_AVFormat_GetIntValue(format.get(), OH_MD_KEY_VIDEO_SLICE_HEIGHT, &heightStride);if (!getIntRet) {// 异常处理。}isFirstFrame = false;}if (widthStride == width && heightStride == height) {frameSize = width * height * 3 / 2; // NV12像素格式下,每帧数据大小的计算公式。// 处理文件流得到帧的长度,再将需要编码的数据写入到对应index的buffer中。uint8_t *addr = OH_AVBuffer_GetAddr(buffer);if (addr == nullptr) {// 异常处理return false;}if (inputFile != nullptr && inputFile->is_open()) {inputFile->read(reinterpret_cast<char *>(addr), frameSize);}} else {// 如果跨距不等于宽,开发者需要按照跨距进行偏移,详情请参考视频编码Buffer模式“步骤-8. 写入编码图像”。}// 配置buffer info信息。OH_AVCodecBufferAttr info;info.size = frameSize;info.offset = 0;// 注意此处和Surface模式不同,pts需要应用填充,可根据预期显示的时间进行计算写入,如:帧数 * 1000000 / frameRate。info.pts = 0;// 输入最后一帧数据时,设置AVCODEC_BUFFER_FLAGS_EOS标识。// info.flags = AVCODEC_BUFFER_FLAGS_EOS;// 避免flags随机初始化为AVCODEC_BUFFER_FLAGS_EOS导致使用异常,flags需要赋值如0(普通帧标识)。info.flags = 0;OH_AVErrCode setBufferRet = OH_AVBuffer_SetBufferAttr(buffer, &info);if (setBufferRet != AV_ERR_OK) {// 异常处理。return false;}// 送入编码输入队列进行编码,index为对应输入队列的下标。OH_AVErrCode pushInputRet = OH_VideoEncoder_PushInputBuffer(videoEnc, index);if (pushInputRet != AV_ERR_OK) {// 异常处理。return false;}if (inFile_->eof()) {inputDone = 1;}break;}case AV_ERR_TRY_AGAIN_LATER: {break;}default: {// 异常处理。return false;}}return true;} -
获取可用buffer并释放编码帧。
- 调用OH_VideoEncoder_QueryOutputBuffer接口获取下一个可用的输出缓冲区(buffer)的索引(index)。
- 根据获取的索引(index),调用OH_VideoEncoder_GetOutputBuffer接口获取对应的缓冲区(buffer)实例。
- 调用OH_VideoEncoder_FreeOutputBuffer接口释放编码帧。
bool EncoderOutput(OH_AVCodec *videoEnc, int64_t timeoutUs){uint32_t index;std::shared_lock<std::shared_mutex> lock(codecMutex);OH_AVErrCode ret = OH_VideoEncoder_QueryOutputBuffer(videoEnc, &index, timeoutUs);switch (ret) {case AV_ERR_OK: {OH_AVBuffer *buffer = OH_VideoEncoder_GetOutputBuffer(videoEnc, index);if (buffer == nullptr) {// 异常处理。return false;}// 获取编码后信息。OH_AVCodecBufferAttr info;OH_AVErrCode getBufferRet = OH_AVBuffer_GetBufferAttr(buffer, &info);if (getBufferRet != AV_ERR_OK) {// 异常处理。return false;}// 将编码完成帧数据buffer写入到对应输出文件中。uint8_t *addr = OH_AVBuffer_GetAddr(buffer);if (addr == nullptr) {// 异常处理return false;}if (outputFile != nullptr && outputFile->is_open()) {outputFile->write(reinterpret_cast<char *>(addr), info.size);}if (info.flags & AVCODEC_BUFFER_FLAGS_EOS) {outputDone = 1;}// 释放已完成处理的信息,index为对应buffer队列的下标。OH_AVErrCode freeOutputRet = OH_VideoEncoder_FreeOutputBuffer(videoEnc, index);if (freeOutputRet != AV_ERR_OK) {// 异常处理。return false;}break;}case AV_ERR_TRY_AGAIN_LATER: {break;}case AV_ERR_STREAM_CHANGED: {break;}default: {// 异常处理。return false;}}return true;} -
编码器送帧/出帧处理循环。
bool result = true;int64_t timeoutUs = 0; // 单位:微秒(us),负值:无限等待;0:立即退出;正值:等待指定时长后退出。while (!outputDone && result) {if (!inputDone) {result = EncoderInput(videoEnc, timeoutUs);}if (!outputDone) {result = EncoderOutput(videoEnc, timeoutUs);}}
后续流程(包括刷新、重置、停止和销毁编码器)与Surface模式基本一致,请参考Surface模式的步骤9-12。