状态管理V1和V2更新机制差异
V1状态管理演进到V2状态管理背景
状态管理V1使用代理观察数据,创建状态变量时,会同时创建一个数据代理观察者。该观察者可以感知代理变化,但无法精准观测到实际数据变化,V1状态管理存在以下限制:
- 状态变量不能独立于UI存在,同一个数据被多个视图代理时,其中一个视图的更改不会通知其他视图更新。
- 只能感知对象属性第一层的变化,无法做到深度观测和深度监听。
- 在更改对象中属性场景下存在冗余更新的问题。
- 装饰器间配合使用限制多,不易用。组件中没有明确状态变量的输入与输出,不利于组件化。
基于上述原因,状态管理V2增强了数据的观察能力,使数据本身可观察。更改数据时,会触发相应视图的更新。相较于状态管理V1,状态管理V2有如下优点:
- 状态变量独立于UI,更改数据会触发相应视图的更新。
- 支持对象的深度观测和深度监听,且深度观测机制不影响观测性能。
- 支持对象中属性级精准更新。
- 装饰器易用性高、拓展性强,在组件中明确输入与输出,有利于组件化。
状态变量变化自动触发UI更新
状态管理框架检测到状态变化时会触发UI更新, 状态变量变化包含观察的对象属性或观察到的数组(或其他内置类型)项的变化:
- 对于V1,具有一层观察能力,可观察第一层对象属性的变化、第一层数据项的变化;
- 对于V2,具有深度观察能力,能观察到嵌套对象属性或数组项变化;
下面举例说明状态变量在@Component或@ComponentV2中的修改,触发UI刷新时,V1和V2的差异。
// 如下示例代码以@ObservedV2为例,如果是V1,则对应的是@Observed和@Track。
@ObservedV2
class ObsObjA {
@Trace propA: string = 'propA';
@Trace obsObjB: ObsObjB = new ObsObjB();
constructor(propA: string) {
this.propA = propA;
}
}
@ObservedV2
class ObsObjB {
@Trace propB: string = 'propB';
}
@ObservedV2
class ObsObjC {
@Trace propC: string = 'propC';
constructor(propC: string) {
this.propC = propC;
}
}
// 如下代码是写在@Component或@ComponentV2中。
// 其中simple是被V1或V2装饰器装饰的状态变量,obsObjA是被V1或V2装饰器装饰的复杂状态变量,arr是被V1或V2装饰器装饰的数组状态变量。
build() {
Column() {
Text(this.simple); // 第1行使用简单类型状态变量绑定Text组件
Text(JSON.stringify(this.obsObjA)); // 第2行使用复杂对象类型状态变量绑定Text组件
Text(this.obsObjA.propA); // 第3行使用复杂对象属性状态变量绑定Text组件
Text(this.obsObjA.obsObjB.propB); // 第4行使用嵌套复杂对象属性状态变量绑定Text组件
Text(JSON.stringify(this.arr)); // 第5行使用数组类型的状态变量绑定Text组件
Text(JSON.stringify(this.arr[0])); // 第6行使用数组第0项的状态变量绑定Text组件
Text(JSON.stringify(this.arr[0].propC)); // 第7行使用数组第0项元素的状态变量属性绑定Text组件
}
}
V1和V2状态管理框架通过观察状态变量的赋值来触发对应的UI更新,通过如下代码说明V1和V2状态变量更新差异:
Button('Change state variable')
.onClick(() => {
// this.simple是V1装饰器或V2装饰器装饰的简单变量,给该变量赋值,不论是V1装饰器变量还是V2装饰器变量,都会触发第1行Text的更新。
this.simple = 'Welcome';
// this.obsObjA是V1装饰器或V2装饰器装饰的复杂对象变量,给该变量赋值,不论是V1装饰器变量还是V2装饰器变量,都会触发第2、3和4行Text的更新。
this.obsObjA = new ObsObjA('obsObjA++');
// this.arr是V1装饰器或V2装饰器装饰的数组类型变量,给该变量赋值,不论是V1装饰器变量还是V2装饰器变量,都会触发第5、6和7行Text的更新。
this.arr = [new ObsObjC('propC1'), new ObsObjC('propC2')];
// 对于V1,如果this.obsObjA是V1装饰器装饰的变量(obsObjA中的属性没有被@Track装饰或者this.obsObjA.propA被@Track装饰),
// 给该变量赋值,则第3行的Text会更新; 对于V2,this.obsObjA.propA必须要被V2装饰器(如@Trace)装饰,给该变量赋值,第3行的Text才会更新。
this.obsObjA.propA = 'propA3';
// 对于V1,只能观察一层的变化,即使this.obsObjA.obsObjB.propB被V1装饰器装饰(@Track),第4行Text不更新;
// 对于V2,只要this.obsObjA.obsObjB.propB被V2装饰器装饰(@Trace),第4行的Text就能更新。
this.obsObjA.obsObjB.propB = 'propB3';
// this.arr被V1装饰器或V2装饰器装饰,给该变量赋值,不论是V1装饰器变量还是V2装饰器变量,都会触发第5和6行的Text更新。
this.arr[0] = new ObsObjC('propC3');
// 对于V1,this.arr被V1装饰器装饰,由于V1只能观察一层的变化,数组项的属性赋值是第二层的修改,第7行的Text不会更新;
// 对于V2,this.arr被V2装饰器装饰,且propC被V2装饰器装饰(@Trace),给该变量赋值,第7行的Text会更新。
this.arr[0].propC = 'propC4';
})
V1的@Watch和V2的@Monitor差异
V1的@Watch和V2的@Monitor详细差异参考@Watch与@Monitor的对比。下面通过例子介绍两者差异。
@Watch同步执行
V1装饰变量赋值,对象属性或数组(Map、Set)项变化,会触发@Watch的同步执行。如果状态变量被修改多次,则@Watch函数会同步执行多次。
@State @Watch('onVarNameChange') obsObjA: ObsObjA = new ObsObjA('propANew');
onVarNameChange() { // @Watch函数在被监听的V1装饰变量obsObjA发生变化时同步执行。
console.info('obsObjA.propA change callback'); // 执行顺序3
}
Button('Change state variable')
.onClick(() => {
console.info('1'); // 执行顺序1
this.obsObjA.propA = 'propA3'; // 执行顺序2
console.info('2'); // 执行顺序4
})
上述代码中,给this.obsObjA.propA赋值,执行顺序是:打印日志'1',状态变量赋值,打印日志'obsObjA.propA change callback',最后打印日志'2'。
@Monitor异步执行
V2装饰变量赋值,对象属性或数组(Map、Set)项变化,会触发@Monitor的异步执行。如果状态变量被修改多次,则@Monitor函数只会执行一次。
@Local arr: Array<ObsObjC> = [new ObsObjC('propC1')];
@Monitor('obsObjA.propA') onChange(mon : IMonitor) { // @Monitor函数在被监听的V2装饰变量obsObjA发生变化时异步执行
console.info(`${mon.dirty[0]}`); // 执行顺序4(onClick相关逻辑执行完后,才执行onChange回调)
}
Button('Change state variable')
.onClick(() => {
console.info('1'); // 执行顺序1
this.obsObjA.propA = 'propA3'; // 执行顺序2
console.info('2'); // 执行顺序3
})
上述代码中,需要当前事件逻辑执行完成,如onClick执行后,才会执行@Monitor函数。给this.obsObjA.propA赋值,执行顺序是:打印日志'1', 进行状态变量赋值,打印日志'2', 最后执行@Monitor的'onChange',打印'obsObjA.propA'。
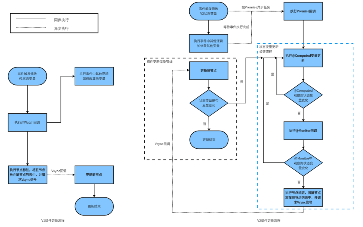
V1状态变量更新和V2状态变量更新差异
如下图所示,展示V1组件和V2状态变量更新差异的流程图,相比V1状态管理,V2状态管理在状态变量变化时,会异步标脏组件。

V1组件的更新
步骤1:事件触发修改V1状态变量,观察V1状态变量的变化;
步骤2:执行@Watch回调,执行事件中其他逻辑,如修改其他变量;
步骤3:执行节点标脏,将脏节点放在脏节点列表中,并请求Vsync信号;
步骤4:更新脏节点列表,更新顺序是,先更新父组件,再更新子组件;
步骤5: 如果状态变量再次发生变化,就会执行步骤4,步骤4在一个Vsync周期内的迭代次数不会超过3次,第3次迭代后,标脏的节点会加到脏节点列表中,在下一个Vsync到来时进行脏节点更新。
V2组件的更新
V2状态管理相比V1状态管理,新增异步执行@Computed,@Monitor和节点标脏步骤:
步骤1:事件触发修改V2状态变量, 抛Promise异步任务;
步骤2:执行事件中其他剩余逻辑,如修改其他变量。等待事件逻辑执行完成后(如onClick事件),执行Promise回调;
步骤3:执行@Computed变量更新;
步骤4:在@Computed变量更新时,如果@Computed观察到状态变量变化,进入步骤3,否则进入步骤5;
步骤5:执行@Monitor回调函数;
步骤6:@Monitor函数回调中如果有状态变量的变化,则进入步骤3, 否则进入步骤7;
步骤7:执行节点标脏,将脏节点放在脏节点列表中,并请求Vsync信号;
步骤8:更新脏节点列表,更新顺序是,先更新父组件,再更新子组件;
步骤9: 在更新过程中,如果状态变量再次发生变化,就会执行步骤8,步骤8在一个Vsync周期中迭代次数不会超过3次,第3次迭代后,标脏的节点会加到脏节点列表中,在下一个Vsync到来时进行脏节点更新。