组件启动规则(FA模型)
启动组件是指一切启动或连接应用组件的行为:
- 启动PageAbility、ServiceAbility,如使用startAbility()等相关接口。
- 连接ServiceAbility、DataAbility,如使用connectAbility()、acquireDataAbilityHelper()等相关接口。
为了保证用户具有更好的使用体验,对以下几种易影响用户体验与系统安全的行为做了限制:
- 后台应用任意弹框,如各种广告弹窗,影响用户使用。
- 后台应用相互唤醒,不合理的占用系统资源,导致系统功耗增加或系统卡顿。
- 前台应用任意跳转至其他应用,如随意跳转到其他应用的支付页面,存在安全风险。
鉴于此,系统制定了一套组件启动规则,主要包括:
-
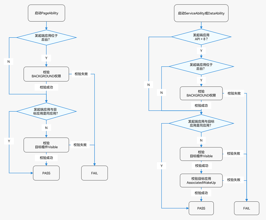
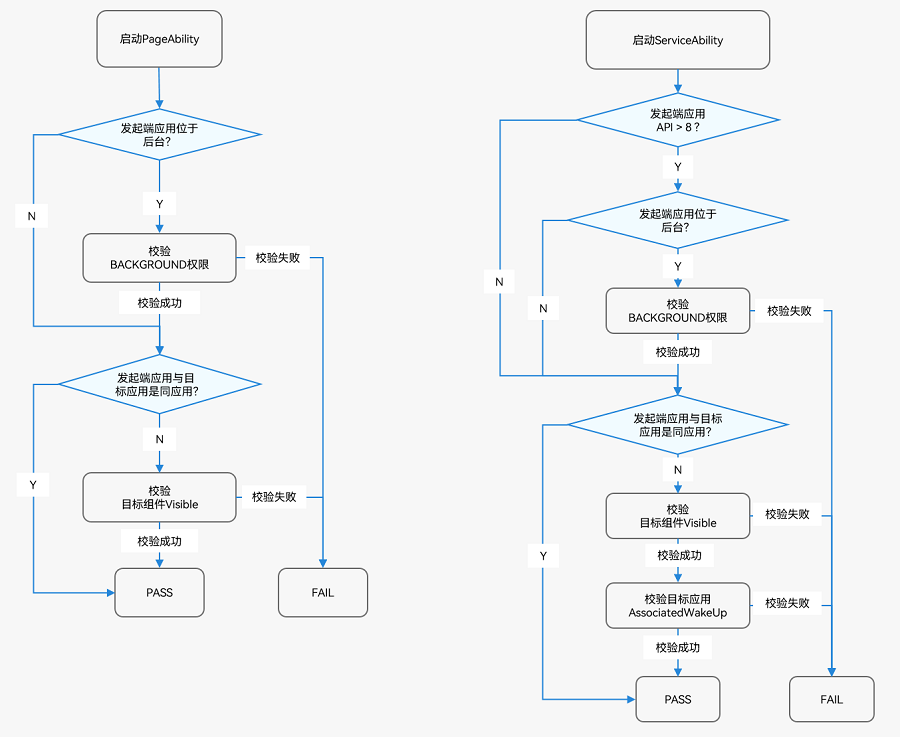
跨应用启动组件,需校验目标组件Visible
- 只针对跨应用场景。
- 若目标组件visible字段配置为false,则需校验ohos.permission.START_INVISIBLE_ABILITY权限(该权限仅系统应用可申请)。
- 组件visible配置参考abilities对象的内部结构的visible属性。
-
位于后台的应用,启动组件需校验BACKGROUND权限
基于API 8或更早版本SDK开发的应用在启动ServiceAbility组件或DataAbility组件时不受此限制的约束。
- 应用前后台判断标准:若应用进程获焦或所属的UIAbility位于前台则判定为前台应用,否则为后台应用。
- 需校验ohos.permission.START_ABILITIES_FROM_BACKGROUND权限(该权限仅系统应用可申请)。
-
跨应用启动FA模型的ServiceAbility组件或DataAbility组件,对端应用需配置关联启动
- 只针对跨应用场景。
- 只针对目标组件为ServiceAbility与DataAbility生效。
- 目标应用的AssociateWakeUp为true,其提供的ServiceAbility与DataAbility才允许被其他应用访问。
- 只有系统预置应用才允许配置AssociateWakeUp字段,其余应用AssociateWakeUp默认为false。
- 组件启动管控自v3.2 Release版本开始落地。
- 与原本的启动规则不同,新的组件启动规则较为严格,开发者需熟知启动规则,避免业务功能异常。
启动组件的具体校验流程见下文。
同设备组件启动规则
设备内启动组件,不同场景下的规则不同,可分为如下两种场景:
- 启动PageAbility。
- 启动ServiceAbility或DataAbility。

分布式跨设备组件启动规则
跨设备启动组件,不同场景下的规则不同,可分为如下两种场景:
- 启动PageAbility。
- 启动ServiceAbility。
